您现在的位置是: 首页>采购信息>正文
  采购信息  
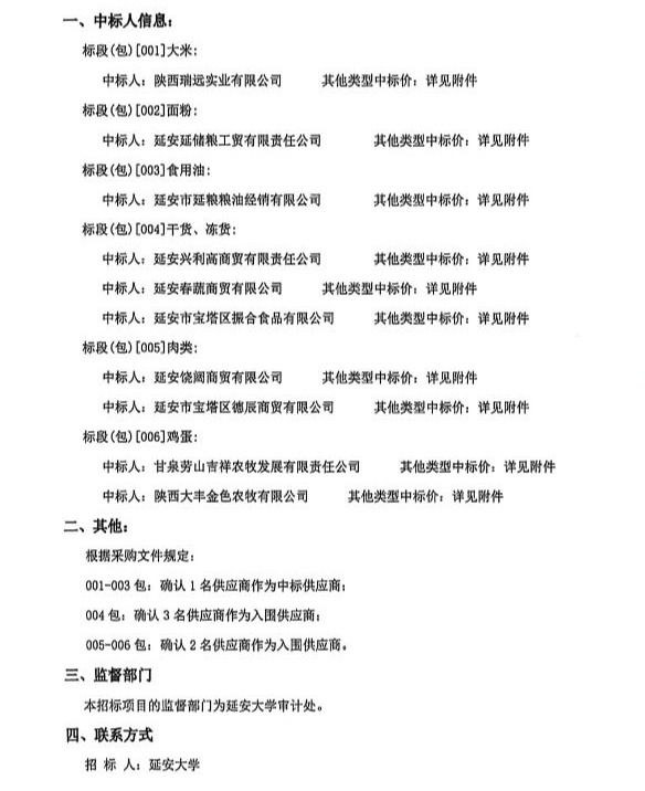
延安大学2026年度校园餐厅物资采购项目中标公告
2026年02月12日  


                                                                             延安大学国资处

2026年2月12日

上一条:延安大学杨家岭校区留学生宿舍厨房改造工程项目(二次)结果公告
下一条:延安大学九尺三角钢琴采购项目(二次)中标(成交)结果公告
关闭窗口

杨家岭校区:中国·陕西·延安市圣地路580号
新城校区:中国·陕西·延安市新区公学北路1号
邮编:716000  E-Mail:ydxb@yau.edu.cn
电话:86-0911-2650002   86-0911-2650666
传真:86-0911-2650004  陕ICP备05011013号-1

微博平台
微博平台
微信平台
微信平台